This thread has been locked.

If you have a related question, please click the "Ask a related question" button in the top right corner. The newly created question will be automatically linked to this question.

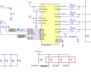
LP87524J-Q1: EN引脚的上拉电阻

Part Number: LP87524J-Q1


 LP87524这三个EN引脚上的上拉电阻是每一个EN引脚上都需要上拉吗?能否将三个EN引脚连接在一起然后只用一个上拉电阻?