This thread has been locked.
If you have a related question, please click the "Ask a related question" button in the top right corner. The newly created question will be automatically linked to this question.
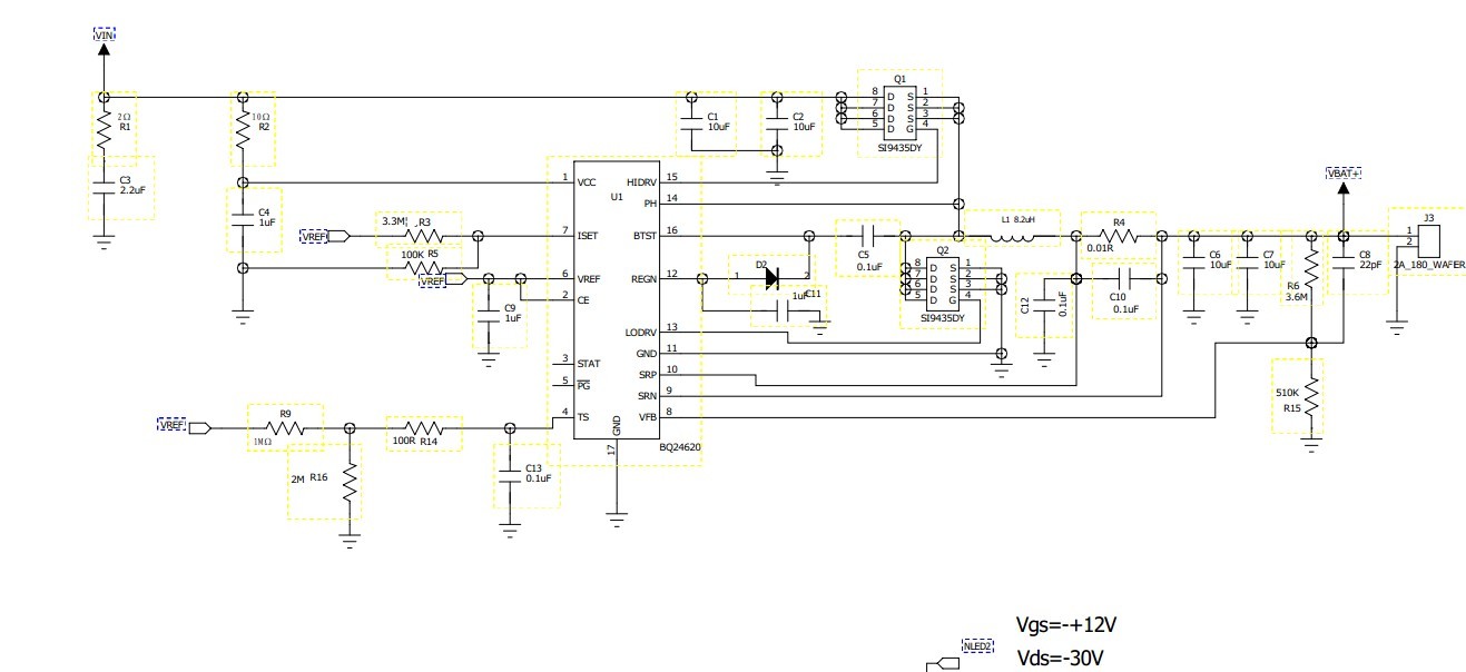
使用的是17v,对4节磷酸铁锂电池充电,电压为14.6v,电流0.5A
纹波较大不知道如何解决
如果是布局的问题,希望工程师能提供下PCB布局图
使用bq24650 输出14V 给电池充电电流在4A左右时候,纹波100mV,是不是属于正常范围
比我的好多了,你给下我你的设计文件吗?我QQ402291267,非常感谢啊
正面
反面
可以参考数据手册中的公式14大概估算下是否跟实际的接近??
14V的输出电压,100mV 的纹波应该算不错了。
qin liao 说: 使用bq24650 输出14V 给电池充电电流在4A左右时候,纹波100mV,是不是属于正常范围
Hu Jiangfeng 说: 如果是布局的问题,希望工程师能提供下PCB布局图
可参考EVM的布局:
http://www.ti.com/lit/ug/sluu410/sluu410.pdf
你能把设计文件发我qq邮箱吗?402291267@qq。com不盛感谢了
那个布局太模糊,根本就看不清,有提供下pcb文件吗