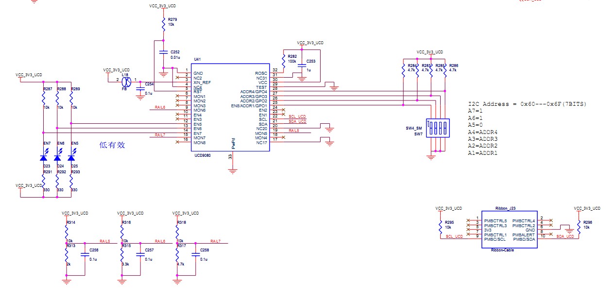
第一次使用UCD9081做设计,用来控制FPGA的上电时序,前期做了一测试板卡,用来验证此芯片的功能,但是插上USB interface adapter后,GUI界面右下角提示“UCD9081 not present”。这个设计是参考的TI官方的设计,在电压检测轨道MON那做了些改动。以下为检测结果和原理图,请大家帮忙分析分析哪有可能出问题了(原理图中原先采用UCD9080,后替换成UCD9081)
附件中添加了自己设计的原理图。
This thread has been locked.
If you have a related question, please click the "Ask a related question" button in the top right corner. The newly created question will be automatically linked to this question.
Hi
注意一下你系统软件的按照,见使用指南: http://www.ti.com.cn/cn/lit/ug/slvu249/slvu249.pdf 第七页。 建议你用XP系统。