Other Parts Discussed in Thread: BQSTUDIO, BQ76920, BQ78350, , EV2400
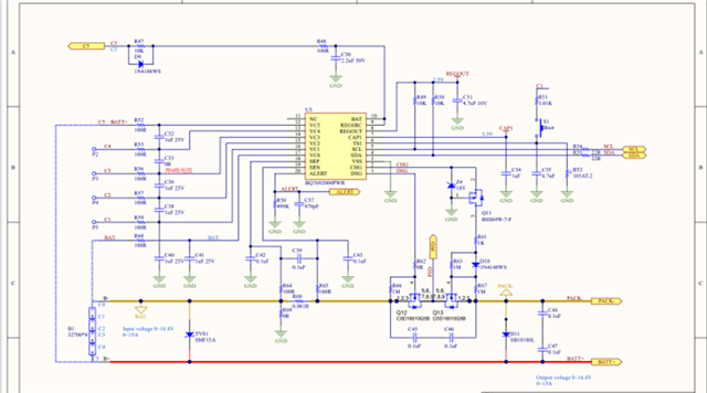
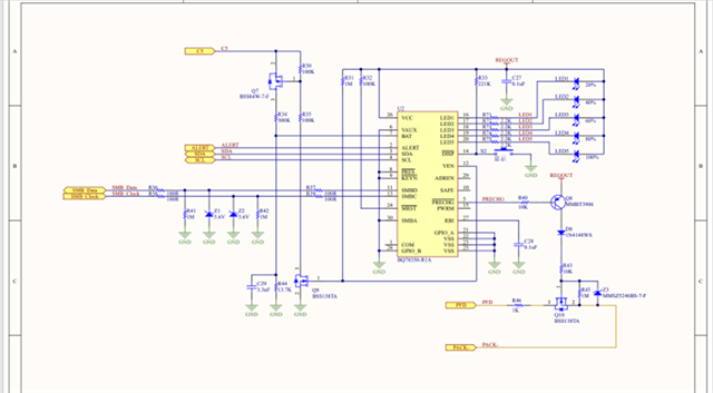
我用的是BQ78350-R1+BQ76920管理4节锂电池(LiFeP04 Cell 32700-6.0Ah-3.2V-19.2Wh),按推荐电路设计电路并打板。用bqStudio与EV2400配置工具。始终不能实现充放电功能,自己发送配置命令尝试打开充放电MOS,但突然EV2400与bq78350通信中断,更换bq78350后,通信恢复,但通信不太稳定,有时会断开,重新连接又正常,排除连接虚焊等问题,搞不懂原因。请高手指点如何配置寄存器参数实现充放电功能、通信不正常都有哪些原因,谢谢!(附上bqStudio软件界面及原理图,我只设置了4节电池,其它参数没敢设置)







