您好!
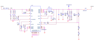
我用了LM76003RNPT 的Buck,
input:24V,output:3.3V
有的板子能带2.5A 电压维持不变,有点板子1A电压往下降,量得VFB电压也下降了。电流越大电压降低越多,有的降低2.2V,这会是PCB layout 问题吗?还是物料有问题?原理图如下:

我把电感换成4.7uH,output电容去掉MLCC,input电容减掉一半,修改频率等措施,效果不大。
FB分压电阻在top层, LM76003芯片在bot层,有时候重新焊接一下FB电阻,能稳定电压的负载电流可以大一点,有时候重新焊机后负载电流又变小了。