This thread has been locked.

If you have a related question, please click the "Ask a related question" button in the top right corner. The newly created question will be automatically linked to this question.

电源调试问题(TPS62133+TPS51312)

Other Parts Discussed in Thread: TPS62133, TPS51312, TPS51100, TPS74401

我们设计的电源模块输入输出接口:输入一路+12V电压,输出分别为:+5V(0.2A),+3.3V(0.8A),+2.5V(0.4A),+1.8V(0.9A)。电流为实测电流。
该模块为二级稳压模式,+12V的电压输入后先由TPS62133转为+5V,给后级输入的同时也输出一路+5V,然后+5V作为TPS51312的输入再分别稳压得到+3.3V,+2.5V,+1.8V。
电路如下所示,一张为TPS62133,另一张为TPS51312,以+1.8V为例,其余+2.5V和+3.3V只是一个电感和两个电阻值不同。电感随调试随时更换,电阻如下:
+3.3V:RFB1=45K,RFB2=10K;
+2.5V:RFB1=38K,RFB2=12K;
+1.8V:RFB1=40K,RFB2=20K;
调试过程:
1、开始所有的电感都用3.3uH,不加任何负载,输出完全正确,+12V电流为0.01A;
2、加上负载后,直接加输入电压+12V,输出+5V变为+4V,+3.3V变为+3.2V,其余电压不变,开始负载工作正常,+12V电流为0.18A;
      后来ARM启动,输出+5V变为+3.8V,+3.3V变为+3.0V,其余电压不变,负载工作不正常,+12V电流为0.11A;
      这是因为ARM在启动的时候+3.3V电流会增大;
3、将TPS62133的输出电感和PG电阻去掉,直接用线性电源仪器接入+5V,将+3.3V的输出电感改为4.7uH,+2.5V的输出电感改为6.8uH,+1.8V的输出电感改为6.8uH:
      输出+3.3V变为+3.2V,其余电压不变,开始负载工作正常,ARM可以启动正常工作,+5V电流为0.46A;
      后来加上FPGA程序,输出+3.3V变为+3.1V,+1.8V变为+1.3V,其余电压不变,负载工作不正常,+12V电流为0.95A;
      这是因为FPGA工作时+1.8V的电流会增大;
4、将+1.8V的输出电感改为4.7uH、3.3uH、2.2uH,现象同3;
请问下面我们该如何调试?
  • Hi

       TPS62133的电路建议采用TI的webench仿真软件得到, 见官网: http://www.ti.com.cn/product/cn/tps62133 

       TPS51312的输出电感和电容选择,建议参照datasheet: http://www.ti.com.cn/cn/lit/ds/symlink/tps51312.pdf 第十二页计算。

       layout都建议参照其EVM板,特别注意其PowerPad的layout。

  • Hi

       另外注意一下TPS51312的Cff(对应你的C6)是47pF, 而不是47uF.

        功率电感选型,除了感量之外,主要还要注意饱和电流足够。

  • 你好。

    对于TPS62133,我们按照datasheet的第43页的Figure 43来设计,我们的电路中,C3没有焊,输入端增加了电容C30=1uF,输出端增加了电容C10=0.1uF和C29=10uF;其余没有做任何更改;

    对于TPS51312,我们按照datasheet的第11页的Figure 12来设计,并按照Step One到Step Seven计算,得到+3.3V的输出电感=3.9uH,+2.5V的输出电感=8.6uH,+1.8V的输出电感=3.5uH。这里我们将3.9uH用4.7uH代替,8.6uH用6.8uH代替,都是可以正常工作的,而3.5uH则用4.7uH、3.3uH、2.2uH都不行;而输入端增加了电容C31=10uF,C5=0.1uF,输出端增加了电容C7=10uF,C9=0.1uF;47uF的情况已经改正;

    layout我们也严格按照datasheet上的要求来完成的。

    个人认为电容只是对电压纹波有较大影响,电感对电流的带负载能力有较大影响,从我们的调试情况看,纹波情况还行,而带负载能力则影响较大。

    希望TI专家能对照我们的电路原理图分析一下现象,给出一些建设性的建议,而不是简单地发个链接地址,给个芯片手册,否则也未必能解决实际的问题,认真的讨论而非简单的指导。

  • 楼主,首先务必明确一下负载规格是多少特别是第一级电路,5V/0.2A是直接给负载供电的电流?另外还有3.3V、2.5V、1.8V这三路加起来都有5W~6W,都是由5V得到的,所以这些也都算是5V这路的负载5V的负载肯定是达到1A以上,先把规格弄清楚,你还需要评估3.3V、2.5V、1.8V的最大负载,这些数据在你的负载的芯片都是会有描述的。

  • 你好。

    可以明确的是我们的电源模块是采用二级稳压的模式。第一级是+12V转成+5V,第二级是+5V转成+3.3V、+2.5V、+1.8V。对于+5V,既是一个中间级的电压,也是一个输出电压。

    原来我们的设备是不含任何电源的,所需的电源(+5V、+3.3V、+2.5V、+1.8V)均是由线性电源仪器接入,此时设备工作时所需的电流为:+5V(0.2A),+3.3V(0.8A),+2.5V(0.4A),+1.8V(0.9A),因此这时的+5V并不含有二级稳压的电流,仅仅是我们设备上的+5V电流,也就是电源模块中+5V输出电压直接给负载供电的电流,并不包括+5V二级稳压的功率。

    在我们调试的步骤3中也能看到这一点,加上FPGA工作后,+5V的电流达到了0.95A(原文写成+12V,笔误),因此可以认为是+5V的输出电流没有达到要求,但+1.8V的电压被拉低了还是无法解释。

    以上括号中的电流为我们调试设备时的实测电流,因此可以认为负载就是这么大的。

  • D-CAP2控制模式需要输出电容ESR很低,比如陶瓷电容,否则会有稳定性问题。

  • 你好。

    我们的电源模块上选择的电容既有有极性的钽电容,也有无极性的陶瓷电容。钽电容有3528和7343两种封装的,陶瓷电容用的是0805封装的。但没有考虑输出电容的ESR,因为采购的时候供应商没有ESR的性能指标。不知道现在该如何计算和测量?如果需要很低,又该选择多少值合适?

  • 按照你的描述建议留出20%的裕量,那么得到第二级规格是这样:

    3.3V/1A,2.5V/0.5A,1.8V/1.13A

  • 第二级电路输出功率3.3W+1.25W+2W=6.55W,按照85%的效率来折算,第一级电路的规格为:5V/1.56A

  • 你好。

    我们也就是这么计算和考虑的。但是现在+5V的输出只有1A左右。主要表现在FPGA工作后+1.8V的电流增加,+1.8V变成+1.3V,电流也达不到1.5A了。

  • 通常X5R,X7R材质的多层陶瓷电容都可以,注意耐压和derating。

    DCAP依靠ESR获得电感电流信号,改进的DCAP2内部产生了这一信号,所以用高ESR的电容反而会影响工作。

  • 其实数据手册还是有推荐的

  • 关于第一级电路原理图,感量用2.2uH注意一下容差和偏置电流,按照之前评估的规格来看需要达到1.88A,输入输出电容同样建议均采用X7R或X5R的陶瓷电容,可以得到更快的响应

    Optimizing the TPS62130/40/50/60/70 Output Filter

  • 你好。

    我是否可以认为我的电感取3.3uH的偏大了?我们已经将3.3uH的电感去掉,换成2.2uH的试过,现象一样,没什么变化。我们现在的调试是将TPS62133断开,即将电感去掉,只是先调试第二级的电路,也就是TPS51312的电路。我们能否先把第二级的电路调试可行后再调第一级的电路?

  • 你的调试思路是OK的,应该要逐级调试,避免问题耦合,先调第一级或者第二级都可以,我的建议只是针对第一级电路。

  • 你好。

    那我们能否先讨论第二级的电路?能否根据调试情况帮我先分析一下TPS51312的问题?

  • 关于电感还是按照之前的公式进行计算就可以,按照下图选定直流偏置下的感量和电流

  • 输出电容按照Scott的推荐用X7R或者X5R的陶瓷电容即可。

  • 你好。

    非常感谢你热心的帮助,有几个问题。

    1、由于计算出的结果是非标准电感,因此我们就找相近的电感代替,这里+3.3V的输出电感我们用3.3uH代替计算的3.1uH,+2.5V的输出电感我们用6.8uH代替计算的6.9uH,+1.8V的输出电感我们用2.2uH代替计算的2.8uH。结果+3.3V和+2.5V是可以工作的,但是+1.8V依然存在问题;

    2、就现象来看,总是在加载完FPGA程序的瞬间,+1.8V的电流突然增加,导致了+1.8V的稳压芯片无法提供这么大的电流,个人感觉还是被限流了;

    3、除了+2.5V的电流较小之外,+3.3V和+1.8V的电流相差并不大,为何+3.3V的稳压就没有问题?而我们的电源模块都是一样设计的,无论是电感电容的材料,还是原理图的组成,+3.3V和+1.8V的稳压电路并无任何区别,这个问题我一直无法解释;

    4、我们采购的电容的材料有的是X5R,有的是X7R,并不完全一样,但封装基本都是0805的,钽电容基本都是3216或7343的,个人感觉电容的选择应该和输出电流的纹波有较大关系,我们现在的现象应该跟电容的关系不大。

  • 第一和第二个问题:

    首先,你的电容是否有更改为X7R的?

    单独用1.8V的电源能否先评估一下FPGA启动瞬间的冲击电流有多大或者FPGA的芯片datasheet是否有相关的数据值?

  • 关于第三个问题:

    稳态下两者电流可能差不多,但是动态特别是启动或者关闭的时候是否有还是一样,这是需要考量的。

  • 你好。

    我们已经将电容更改为X7R的了。FPGA的上电电流在最初已经解释过。用线性电源仪器供电,不加程序时,+1.8V的电流为30mA,加入程序后增加到900mA,之后就按900mA工作。

  • 900mA的电流是如何测的,有没有电流探头能否抓一下FPGA启动时候的电流波形?

  • 另外,你选的1.8V的电感的详细规格放上来看一下。

  • 你好。

    900mA是线性直流电源仪器上的显示电流数。至于抓启动电流波形似乎不太容易,示波器只能抓电压的波形,电流波形用示波器还真没看过。而万用表也没有留串进通路的接口,也没法测量动态。

  • 如之前讨论的,电感的规格再放上来看一下,确认一下饱和电流等参数。

  • 没有电流探头的话,把后面的FPGA电路断开做一下0到0.9A突加载,看看电源是否仍然异常。

  • sheng liu 说:

    你好。

    非常感谢你热心的帮助,有几个问题。

    1、由于计算出的结果是非标准电感,因此我们就找相近的电感代替,这里+3.3V的输出电感我们用3.3uH代替计算的3.1uH,+2.5V的输出电感我们用6.8uH代替计算的6.9uH,+1.8V的输出电感我们用2.2uH代替计算的2.8uH。结果+3.3V和+2.5V是可以工作的,但是+1.8V依然存在问题;

    2、就现象来看,总是在加载完FPGA程序的瞬间,+1.8V的电流突然增加,导致了+1.8V的稳压芯片无法提供这么大的电流,个人感觉还是被限流了;

    3、除了+2.5V的电流较小之外,+3.3V和+1.8V的电流相差并不大,为何+3.3V的稳压就没有问题?而我们的电源模块都是一样设计的,无论是电感电容的材料,还是原理图的组成,+3.3V和+1.8V的稳压电路并无任何区别,这个问题我一直无法解释;

    4、我们采购的电容的材料有的是X5R,有的是X7R,并不完全一样,但封装基本都是0805的,钽电容基本都是3216或7343的,个人感觉电容的选择应该和输出电流的纹波有较大关系,我们现在的现象应该跟电容的关系不大。

    补充一下问题4。

    过大的ESR-->过大的电流检测信号-->限流和稳定问题。所以输出最好只留陶瓷电容。

  • 你好。

    电感是我们采购工程师在市场上买的,当时没有具体的参数规格,但供应商说额定电流到3A肯定没有问题的。

  • 你好。

    你的意思是说将钽电容都去掉?

  • 你需要确定的是电感的直流偏置能力以及直流偏置下的感量,这是很重要的参数。

    sheng liu 说:

    你好。

    电感是我们采购工程师在市场上买的,当时没有具体的参数规格,但供应商说额定电流到3A肯定没有问题的。

  • 之前有建议改为X7R的陶瓷电容,如果还没改的话,建议更改一下。

    sheng liu 说:

    你好。

    你的意思是说将钽电容都去掉?

  • 楼主你可以到这个网站按照之前我们讨论的电感规格申请电感样品测试一下,都是表贴小功率的电感

    http://www.aolsz.com/

    2514.奥利路选型手册.pdf

    Kevin Chen1 说:

    你需要确定的是电感的直流偏置能力以及直流偏置下的感量,这是很重要的参数。

    你好。

    电感是我们采购工程师在市场上买的,当时没有具体的参数规格,但供应商说额定电流到3A肯定没有问题的。

    [/quote]

  • 你好。

    我们在设计电路时,用的电容比资料上稍多一些,比如+1.8V的输出端,我们有陶瓷电容(C9=0.1uF,C33=10uF)和钽电容(C7/C8=22uF),一共四个;而且经过导线输入到我们的设备上时,设备上输入端也有电容给+1.8V滤波。你的意思是我将所有电源模块的钽电容去掉,只是保留陶瓷电容?设备上输入端的陶瓷电容和钽电容是否都要去掉?

  • sheng liu 说:

    你好。

    你的意思是说将钽电容都去掉?

    是的,只用陶瓷电容,可能的话3.3V,1.8V等输出端挂的负载输入端的电容也只留陶瓷电容。

  • sheng liu 说:

    你好。

    我们在设计电路时,用的电容比资料上稍多一些,比如+1.8V的输出端,我们有陶瓷电容(C9=0.1uF,C33=10uF)和钽电容(C7/C8=22uF),一共四个;而且经过导线输入到我们的设备上时,设备上输入端也有电容给+1.8V滤波。你的意思是我将所有电源模块的钽电容去掉,只是保留陶瓷电容?设备上输入端的陶瓷电容和钽电容是否都要去掉?

    D-CAP2的改进就在于可以支持陶瓷电容。

  • 同时注意一下电容的容量

  • 你好。

    根据前面的计算,+1.8V的输出电感=2.8uH,+2.5V的输出电感=6.9uH,+3.3V的输出电感=3.1uH。而对于Table 2里的选择,以+3.3V为例,需要两个22uF的电容,但此时的电感值=2.2uH,这是否矛盾呢?

  • 请以实际计算为准,再结合调试,原因很简单,因为table2中并未给出负载条件,而不同的负载条件对电感的要求肯定不一样。

  • 补充一点,table2中还给了一个比较重要的信息就是输出电容在低温下的容量的衰减,如果你的应用有低于-10℃的低温环境需要考虑一下。

  • Scott Sun 说:

    D-CAP2控制模式需要输出电容ESR很低,比如陶瓷电容,否则会有稳定性问题。

    Scott, D-CAP2模式是支持很低的ESR电容,如果输出的电容ESR比较大,实际上是帮助稳定性。

  • sheng liu 说:
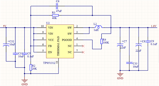
    我们设计的电源模块输入输出接口:输入一路+12V电压,输出分别为:+5V(0.2A),+3.3V(0.8A),+2.5V(0.4A),+1.8V(0.9A)。电流为实测电流。
    该模块为二级稳压模式,+12V的电压输入后先由TPS62133转为+5V,给后级输入的同时也输出一路+5V,然后+5V作为TPS51312的输入再分别稳压得到+3.3V,+2.5V,+1.8V。
    电路如下所示,一张为TPS62133,另一张为TPS51312,以+1.8V为例,其余+2.5V和+3.3V只是一个电感和两个电阻值不同。电感随调试随时更换,电阻如下:
    +3.3V:RFB1=45K,RFB2=10K;
    +2.5V:RFB1=38K,RFB2=12K;
    +1.8V:RFB1=40K,RFB2=20K;
    调试过程:
    1、开始所有的电感都用3.3uH,不加任何负载,输出完全正确,+12V电流为0.01A;
    2、加上负载后,直接加输入电压+12V,输出+5V变为+4V,+3.3V变为+3.2V,其余电压不变,开始负载工作正常,+12V电流为0.18A;
          后来ARM启动,输出+5V变为+3.8V,+3.3V变为+3.0V,其余电压不变,负载工作不正常,+12V电流为0.11A;
          这是因为ARM在启动的时候+3.3V电流会增大;
    3、将TPS62133的输出电感和PG电阻去掉,直接用线性电源仪器接入+5V,将+3.3V的输出电感改为4.7uH,+2.5V的输出电感改为6.8uH,+1.8V的输出电感改为6.8uH:
          输出+3.3V变为+3.2V,其余电压不变,开始负载工作正常,ARM可以启动正常工作,+5V电流为0.46A;
          后来加上FPGA程序,输出+3.3V变为+3.1V,+1.8V变为+1.3V,其余电压不变,负载工作不正常,+12V电流为0.95A;
          这是因为FPGA工作时+1.8V的电流会增大;
    4、将+1.8V的输出电感改为4.7uH、3.3uH、2.2uH,现象同3;
    请问下面我们该如何调试?

    Hi sheng liu,

    我记得你之前就问过关于TPS51312的问题,你能否上传你的Layout?

    因为我发现你的3.3V, 1.8V各路输出电压随着负载的增加就开始变低,请问你是测试的那个点得电压?正确方法是测试分压电阻上端的电压。因为输出的PCB线路会有压降。

    你把电感全部换成1uH的试一下。

    我曾经做过这个芯片的AE,如果你需要帮助,请私信,我给你留邮箱。

  • 这个part你可能更熟悉。

    请教下ESR如果过大是否会引起限流?

  • 此外D-cap2内部已经产生一个零点,客户用了CFF,如果再用高ESR电容,带宽会不会过高?

  • Hi Osial,

    有没有相关的资料可以共享一下,谢谢!

    Osial 说:

    D-CAP2控制模式需要输出电容ESR很低,比如陶瓷电容,否则会有稳定性问题。

    Scott, D-CAP2模式是支持很低的ESR电容,如果输出的电容ESR比较大,实际上是帮助稳定性。

    [/quote]

  • 你好。

    是这样的,一开始我们的电源方案有问题,不少芯片没有用TI的电源管理芯片。

    后来改成了TI的TPS51312,发现还是不对,又把前级的+12V转+5V也换成了TI的芯片,现在所有稳压芯片都用的是TI的,包括后面用TPS74401将+2.5V稳压成+1.2V,用TPS51100将+1.8V稳压成+0.9V,这两个都是在我们自己的设备上,而并非跟TPS51312一样在专门调试用的电源板上。

    已将全部的电感都换成了1uH,效果还是一样,也已经将所有的钽电容都去掉了,效果还是一样。+1.8V总是被拉低。

  • sheng liu 说:

    你好。

    是这样的,一开始我们的电源方案有问题,不少芯片没有用TI的电源管理芯片。

    后来改成了TI的TPS51312,发现还是不对,又把前级的+12V转+5V也换成了TI的芯片,现在所有稳压芯片都用的是TI的,包括后面用TPS74401将+2.5V稳压成+1.2V,用TPS51100将+1.8V稳压成+0.9V,这两个都是在我们自己的设备上,而并非跟TPS51312一样在专门调试用的电源板上。

    已将全部的电感都换成了1uH,效果还是一样,也已经将所有的钽电容都去掉了,效果还是一样。+1.8V总是被拉低。


    方便的话试试将CFF增大到100pF,对比下效果。除此以外暂时没有什么思路。
    此外建议您联系下Osial,他比较了解这类控制器。
    有进展了别忘更新,谢谢。
  • 还有钽电容去掉后,应该是补了一颗同容值的陶瓷电容吧。

  • 你好。

    CFF的实验前几天做过。原来是按照资料上接的47uF,结果输出相应很慢,+3.3V由0变到+3.3V要好几秒时间,而换成47pF则很快就能达到输出响应值。说明CFF和输出相应的时间相关。

    将钽电容去掉后,没有焊别的电容,因为我的电路上旁边还并联有陶瓷电容。