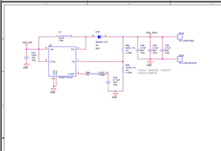
我想要用TPS61170,做一个输入12v输出30V电压的模块,请问如果使用一下电路,能实现吗?

如果不能,我应该怎样搭建电路来满足要求
This thread has been locked.
If you have a related question, please click the "Ask a related question" button in the top right corner. The newly created question will be automatically linked to this question.
HI
可以的,但是具体要看你带多大负载。
你可以借助芯片官网上在线仿真webench来获得电路,输入相关参数“输入电压范围,输出电压电流”即可。