USB供电转正负15V供电,大概给3个运放供电,运放功耗300MW左右,应该能带的动吧。求推荐相关电路或者芯片,多谢大神
This thread has been locked.
If you have a related question, please click the "Ask a related question" button in the top right corner. The newly created question will be automatically linked to this question.
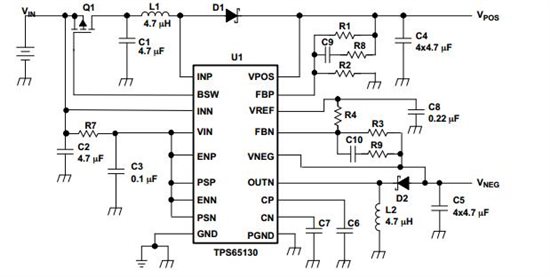
TPS65130- http://www.ti.com.cn/product/cn/TPS65130
Hi
上述芯片采用的是TPS61080, 如果采用TPS61081, 能够实现更加大的输出电流, 满足你的需求, 电路上也相对简单,被推荐。
您好:
TPS61080的这个电路,输出的纹波怎么样呢?
正15V是有反馈的输出,应该是稳定的,负15V的输出时没有反馈回路的,这样把±15V电压加载运放上面,会不会影响很大?
Hi
+/-15是对称的,因此只用一个反馈就可以了。
TPS61080这类双电源设计本身就是为了运放这类双电源应用而设计的,如果您的运放要求非常高,可以增加一级LDO.
就TPS61080,从datasheet看输出的纹波并不大(应该小于50mV), 或者你可以将输出的4.7uF电容再并联一个4.7uF或10uF来稳压,效果应该会更好一些。另外您还可以在这个电路的基础上增加反馈电容,这些都是可以改善输出的。
你这种情况,推荐尝试使用TI的webench工具进行选型和设计,可以直接生产原理图,非常简单易用:
在TI官网右下角就是,或者点击这个链接,新建设计:http://www.ti.com.cn/lsds/ti_zh/analog/webench/overview.page
Hi。Johnsin Tao,这个电路如果把芯片换成TPS61081,它的正负输出电流能达到多大?能达到±15V/150ma吗?我最近也正在找这样的方案!TKS!
Hi
5V输入,+/-15V/150mA差不多, 有一点点margin,设计时要注意,电感纹波电流设置为20%的输入电流。