使用电阻类传感器(例如:PT100),电阻变化范围50-400欧,想采用高精度的恒流源,使信号变化为电压信号,电压范围可以是mv级别,也可以是V级别,电压信号最高不超过5V,即恒流源电流范围应该是1mv-12mv之间,电流精度≤1%
望推荐几块外围电路简单的IC,谢谢
This thread has been locked.
If you have a related question, please click the "Ask a related question" button in the top right corner. The newly created question will be automatically linked to this question.
Hi
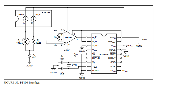
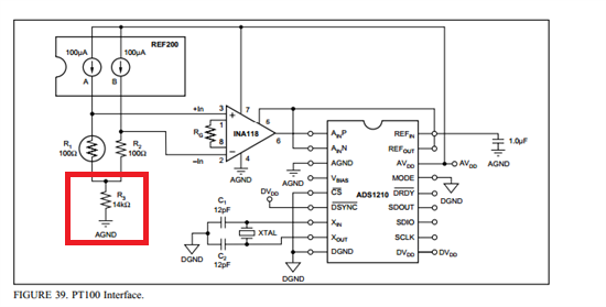
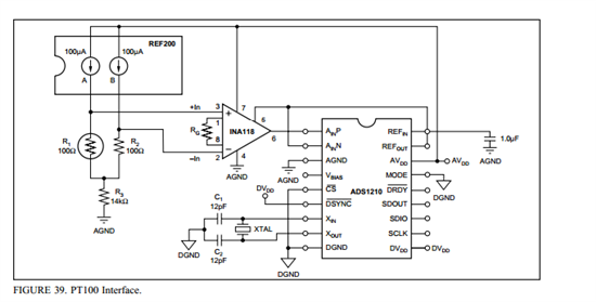
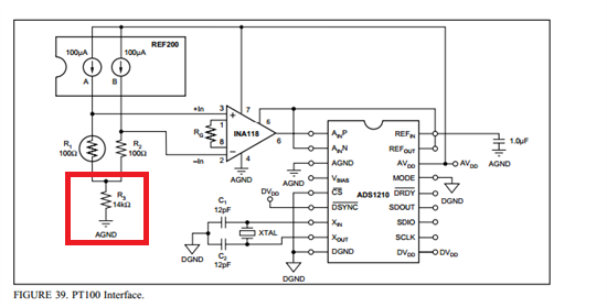
电流源推荐REF200: 见http://www.ti.com.cn/cn/lit/ds/symlink/ref200.pdf
关于电路,或许你可以参考TI的ADS1211datasheet上的PT100应用的推荐方案:
Hi
不太明白你的意思, 你要的是恒流源,推荐的REF200是高精度的100µA ±0.5%的电流源。
而你提到的LM317L是LDO, 可以说是恒压源, 电压输出精度典型值是 0.5%.
Hi
是的,这个是LDO是可以按照上述连接做成一个电流源。
这个芯片多用于做稳压源,所以datasheet 没有详细描述作为横流源时的稳定性,但是作为LDO, 稳定性应是可以满足你的要求的。
按照Vref 的精度4%(典型值1.25V), 加上电阻的精度1%, 整体进度在5%左右。
Hi
我之前的算法是(1.3-1.25)/1.25=4%, 以及(1.2-1.25)/1.25=-4%.