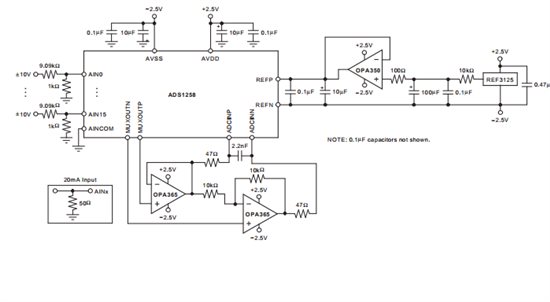
在采用ADS1258进行设计时候,需要±2.5V的ADC基准电压源设计,参考设计中的基准源设计精度不能满足我们需要,有没更高精度的±2.5V基准源设计参考?谢谢专家们?
This thread has been locked.
If you have a related question, please click the "Ask a related question" button in the top right corner. The newly created question will be automatically linked to this question.
Hi
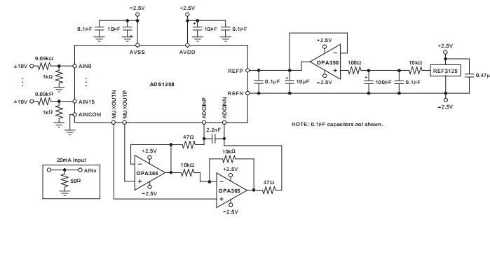
可以选择REF5050之类,最高精度High-Grade: 0.05%, 见datasheet: http://www.ti.com.cn/cn/lit/ds/symlink/ref5050.pdf
电路依旧采用ADS1258中类似REF3125的电路: