This thread has been locked.

If you have a related question, please click the "Ask a related question" button in the top right corner. The newly created question will be automatically linked to this question.

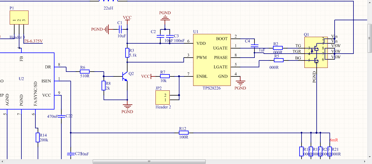
利用TPS28226做BOOST同步整流,没有驱动输出?

Other Parts Discussed in Thread: TPS28226, LM3481, LM5122

小弟想用LM3481和TPS28226做BOOST同步整流,可给TPS28226的PWM是正常的,TPS28226的电源地也是没问题的,可不知怎么了,就是没有输出的PWM,大家帮忙给看看。。。