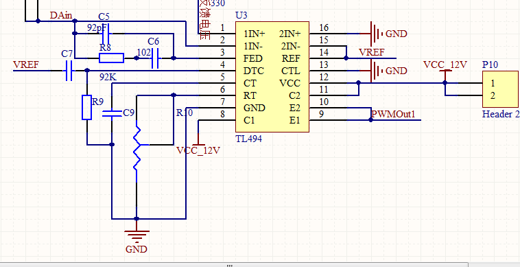
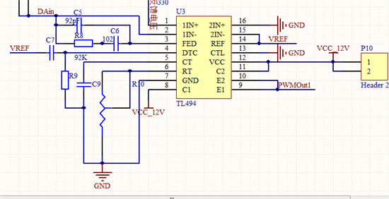
为何一上电输出占空比达到最大,测得为87%,当外部电压加到第2引脚时没有输出PWM波,只有2脚电压达到约5V时才输出PWM波,且为最大占空比,升高2脚电压,占空比维持不变。
This thread has been locked.
If you have a related question, please click the "Ask a related question" button in the top right corner. The newly created question will be automatically linked to this question.
你好,
能不能传一个完整的电路图?输出占空比一直最大一般是没有反馈信号。反馈信号应该从误差放大器的反向端输入。