1.现在做一款三路输出的电源,三路分别是采用反激式的拓朴结构电源,这三路的输出电压分别是:12V/0.6A; 30V/0.6A;150V/0.2A ,
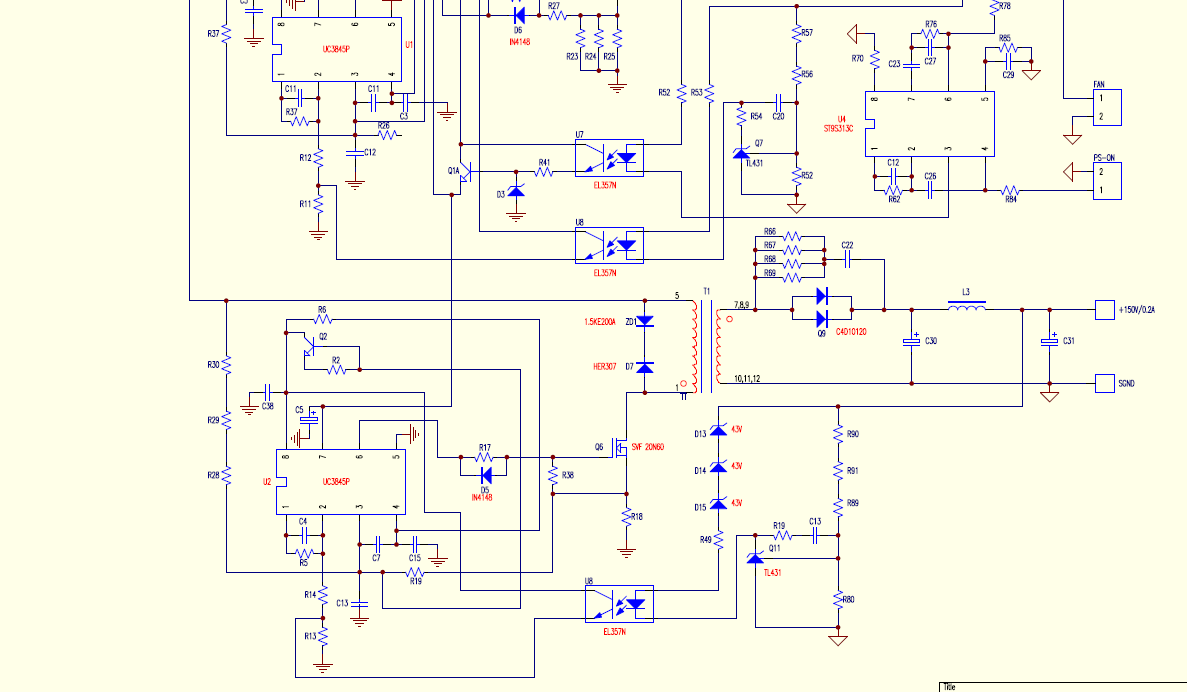
2.在这三路当中12V输出这一路相当一个辅助电源为MCU控制板提供电压,还为风扇提供一个12V电压,再者为后面输出有一颗控制IC(ST9S313C)芯片提供电压,还有为控制光耦的第一脚提供电压12V;
3.整机开始是输出12V,然后通过MCU控制导通电源板后面的PS_ON两脚,使ST9S313C工作,并且这颗芯片的第3脚输出低电平使光耦U7工作,使U7的4脚到3脚输出电压,U7的4脚是12V输出变压器上反馈输出24V电压然后送到Q1A三极管调整电压,三极管Q1A的基极有一颗15V稳压二极管,这样Q1A输出电压12.9V左右,这个13.7V的电压分别送到两颗TL3845P的第7脚使它们工作,但是开机输入功耗太大有18W左右,在2-3秒钟降到3W左右功耗,如果在输入220V反复让PS_ON导通使30V和150V输出会使这两路的MOS管出现烧坏,烧坏的MOS管外观上来看好象没有损坏实际已经短路了,并且把30V这路的采样电阻烧坏,
我用示波器抓了两路输出带轻载的波形频率分别为55KHZ,100KHZ,100KHZ , 现在不知道为什么这么大的起动静态功耗,并且出现炸30V和150V这两路的MOS管?





