利用TPS5430将11.1V电压转成-6V,+6V,5V这三种电压,测试发现,-6V,5V输出正常,+6V输出为0,不知道是什么原因造成的。
TPS5430电路图

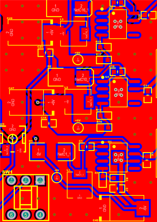
TPS5430 PCB图
+5V PH引脚波形图:
+6V PH引脚波形图(输出为0的)
-6V PH引脚波形图:
This thread has been locked.
If you have a related question, please click the "Ask a related question" button in the top right corner. The newly created question will be automatically linked to this question.
HI
输出5V和输出6V的电路差不多,5V电路能正常输出,6V电路应该没问题。(同时你可以用webench确认电路,因为我并不确认你负载多大,这个影响电路的设计)
所以建议你确认一下芯片,和layout上有没有问题。(可以更换芯片看看,换得时候确认一下layout上有没有问题,以及焊接是否有问题)