请问电源启动的时候输出存在锯齿状的振荡是什么原因呢?

上面黄色是5V输入,绿色是输出,1.2V。
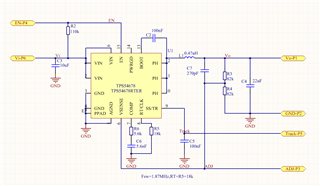
试验原理图如下:

电感器额定电流3.3A,饱和电流4.5A.
This thread has been locked.
If you have a related question, please click the "Ask a related question" button in the top right corner. The newly created question will be automatically linked to this question.
请问电源启动的时候输出存在锯齿状的振荡是什么原因呢?

上面黄色是5V输入,绿色是输出,1.2V。
试验原理图如下:

电感器额定电流3.3A,饱和电流4.5A.
Hi
测试时负载多大?
将一些干扰源去掉, 例如track的外部连接,轻载下测试看看?
另外注意下layout,特别是功率回路,这个也影响带载能力。
蓝色是负载电流波形,负载是个微处理器芯片,负载启动后电流大概在300mA左右。
track换成1.8nf后有改善,但个别电路还是会出现这个问题。
HI
我提到的track外部连接并非指与这个脚连接的电容,而是track_P5这边。
对于个别异常,可以更换电感,和芯片看看。
你好,这个部分是为了处理器启动阶段电源轨排序准备的。实际电路是在使能端加阻容延迟做的排序,这部分是悬空的。
HI
一共做了多少板子? 都这样吗?
电感是否换过?是否有用电子负载测试过?
你好,一共做了75块,有8块出现了这个问题。
用电阻、电子负载CC模式都测试过,故障还是存在的。
电阻负载启动波形:
电子负载启动波形:
黄色--SS/TRACK
青色--PH
品红色:输出
蓝色:输入
HI
正常的板子,和不良的板子有没有对比过?
异常是否是满载是发生? 如果是半载或者轻载下,异常是否依旧?
HI
同样的电路,同样的layout, 同样的零器件,出现了正常和不正常的板子,首先要怀疑的是零器件中有异常,所以之前建议确认芯片和电感。
剩下的能确认的就不多了,boot电容是重点。
可以用热风抢吹一下板子,因为除了电感芯片外就是电阻电容,如果有损坏,例如裂掉的就会更加容易看出来。