This thread has been locked.

If you have a related question, please click the "Ask a related question" button in the top right corner. The newly created question will be automatically linked to this question.

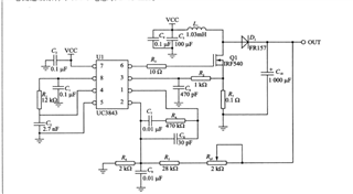
UC3842: 带负载时输出电压下降

Part Number: UC3842


在没带负载时。可以通过调整滑动变阻器输出37-55V的电压,加50W20Ω的负载电阻时,电压瞬间掉到27V,求大佬帮帮!