This thread has been locked.

If you have a related question, please click the "Ask a related question" button in the top right corner. The newly created question will be automatically linked to this question.

UCC28019: ucc28019

Part Number: UCC28019


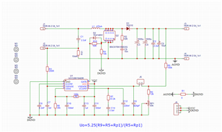
 这个是原理图,输入24V交流   接整流桥堆 后面直接  接ucc28019  功率因素有1到0.99  但是没有输出,且变压器输出也跳为了0了

  • HI

        注意J6是连接的,输入整流后电压是是否正常?   输出设置是多少?  带载多大?   功率电感饱和电流多少?

        轻载测试,做启动测试,看看驱动是否有输出过(是完全没有反应,还是有输出后关掉?)