
This thread has been locked.
If you have a related question, please click the "Ask a related question" button in the top right corner. The newly created question will be automatically linked to this question.
Hi
3.3V来自哪里? 这个电压被拉低,但是又能回复? 有没有确认其带载能力?
Hi
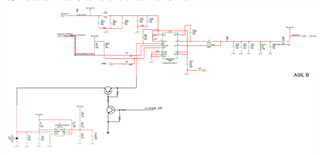
TPS3808是用于sense3.3V, 如果3.3V正常,reset为高,当调低3.3V, reset为低IN4148, 这里阻断了EN拉低。
Hi
我个人觉得这个电路设计上有些问题,不应用TPS3808的reset来控制DC/DC.
上面提到“TPS3808是用于sense3.3V, 如果3.3V正常,reset为高,当调低3.3V, reset为低IN4148, 这里阻断了EN拉低。”
这个是测试TPS3808 功能上或者说是电路上是否有问题? 专门用外接3.3V,来验证reset, 不要接到EN. 电路建议参照datasheet.
Hi
上面可能没有说清楚,我认为这个电路有些问题,reset是通过12V分压下来,有二极管隔离,即便reset为低, 也没法拉低EN. 去掉二极管后,看EN是否能因为3.3V偏低而拉低,如果可以拉低(TPS3808能正常工作),然后再确认12V上拉,3.3V上拉,Reset对GND的电阻是否合适?(需要确认reset 拉低后,EN是否也被拉低到使能低)
HI
没有见过类似方案,通过检测芯片DC/DC来控制DC/DC的EN总觉得逻辑上有些异常,因为DC/DC输出启动前,reset会输出低,这样会拉低DC/DC EN脚。
这边这类芯片是reset对后端负载,我这边没有看到过对前端供电的方案。