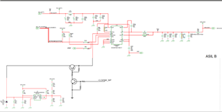
想通过TPS3808G33监控BUCK芯片输出的3.3V过压或欠压,有异常后通过EN脚RESET关掉BUCK芯片3.3V输出,但是目前EN脚无法拉低,无法关断输出。是什么原因及解决办法?
以下是经过仿真和实际验证都无法将EN拉低,所以暂时无法实现Buck的过压和欠压,请问还有没有其他办法。


This thread has been locked.
If you have a related question, please click the "Ask a related question" button in the top right corner. The newly created question will be automatically linked to this question.
Hi