This thread has been locked.

If you have a related question, please click the "Ask a related question" button in the top right corner. The newly created question will be automatically linked to this question.

BQ34Z100: BQSTUDIO检测自己打的一个板检测不到芯片,寻求大佬看看?

Part Number: BQ34Z100
Other Parts Discussed in Thread: BQSTUDIO

有没有大佬看看。

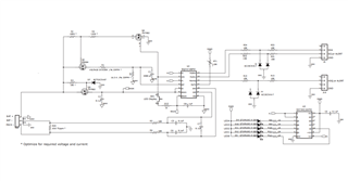
仿照官方数据手册上的原理图,想自己自己打个板做一个电量计,然后连接电源和通讯盒后,PCB的LED可以亮,但是BQSTUDIO没有检测到到芯片。

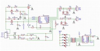
仿照官方的原理图:

自己画的一个原理图: