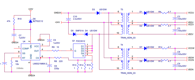
针对LM5021MMX-2 PWM 控制器,请问如果想让其工作在开环模式下(无反馈),COMP脚应该如何配置。

This thread has been locked.
If you have a related question, please click the "Ask a related question" button in the top right corner. The newly created question will be automatically linked to this question.