Other Parts Discussed in Thread: TPS24742,
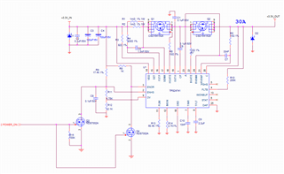
我们设计的3.3V 输入Hot Swap then OR 电路,最大电流30A,如图所示,在测试电路的过流保护或输出短路保护功能时,发现有以下问题:1.测试电路的输出短路保护功能时,Q1 MOS管未能完全关闭。 2.在测试电路的输出过流保护功能时,测量Q1.S脚、以及输出端+3.3V_OUT波形,在MOS关闭瞬间会产生较高负压(约3V左右)脉冲。请问可能是什么原因导致此类问题?

This thread has been locked.
If you have a related question, please click the "Ask a related question" button in the top right corner. The newly created question will be automatically linked to this question.
HI
1.你采用的是TPS24741, 这个是重试模式,你可以采用TPS24742.
2. 你可以看看输入输出D1,D2选择, 这两个管子就是用于钳位。 另外你确认波形的测试测试是否准确?
您好!
1.请问如果选用TPS24742(不支持重试模式),过流或短路保护时就不会有负压吗?
2.确认波形的测试是没有问题的,测试发现确实有负压脉冲波形。我也查阅了相关资料,输入输出D1,D2的作用是将负压钳位到0.5V以下,防止电路热插拔时产生的负压损坏控制器。请问如果电路进行未热插拔,正常的过流或短路保护时也会产生负压吗?
HI
输入输出都是有钳位肖特基的,确认一下layout,钳位的作用就是产生尽量小的负压(被钳位到-0.7V)
(建议特别注意下layout,)