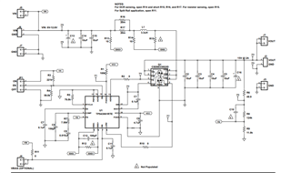
这个是我设计的电路,我是9~12v转24v,用万用表测得输入电压为9v,输出电压只有8v,请问,我这个是哪里出问题了啊,急急急!!!!!!!!!
This thread has been locked.
If you have a related question, please click the "Ask a related question" button in the top right corner. The newly created question will be automatically linked to this question.
HI
先通过TI在线仿真webench确认一下电路。(从电路上看,缺少sense电阻,同时再看看是否有其他问题?)
从你描述看芯片应该是没有正常启动,输入通过电感,MOS 体二极管连同输出,导致输出有电压。
所以确认电路没有问题后,再确认一下芯片等零件焊接。