Part Number: BQ24630

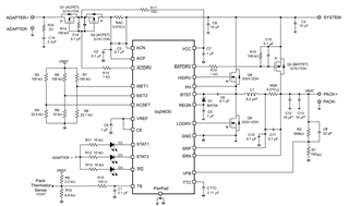
如图,示例电路中的ACDRV部分和BATDRV部分的电路。
没有此需求是否可以直接将这两个管脚浮空?
This thread has been locked.
If you have a related question, please click the "Ask a related question" button in the top right corner. The newly created question will be automatically linked to this question.