Part Number: LM25085
你好,
我在一个项目中使用了TI 的LM25085 这个降压芯片,我购买了LM25085 EVM demo板,测试了demo板的温升和效率,测试结果如下:
测试了输入电压12V 的时候,输出电压5V (2A--4A) 的温升和效率,效率在输出5V 4A 的时候,也能达到88%。
demo板的datasheet如附件。snva375b.pdf

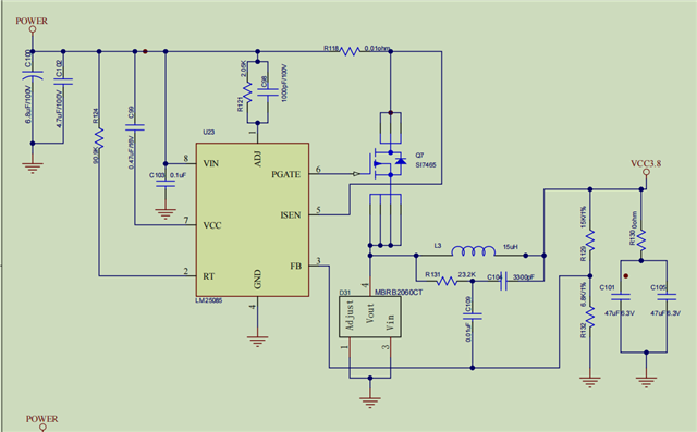
我自己设计的原理图如下所示:

输入power 是12V ,输出5V,我也对这个进行了测试,效率如下:
可以看到效率差了7%--8%的样子,我原理图是按照demo板的设计的,物料也是根据demo 里面的BOM 来购买的。

目前不知道是什么原因导致的,layout或许和demo板的layout有所不同,不过我板子的layout 也是90%参考demo板的layout的。DZWL-RTU-v3.0-20220908.PcbDoc
layout文件也上传,麻烦对照我的layout和demo板的layout ,给我一些改进的建议,谢谢。