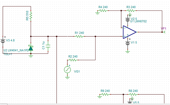
这是原理图,一共接了4个这样的加法器,图截不下。。
这是仿真结果
结果没有达到1.225V,仅仅到了900mV,而我实际电路测量的值更少,还不到400mV,差别这么大??
根据手册参数,我算了下,Iz应该完全满足最小值的要求45uA,为什么还会电压不足呢?
LM4041有两种型号,固定电压和可调,我能不能用万用表确定下是哪种?害怕商家用错了。。
非常感谢!!
This thread has been locked.
If you have a related question, please click the "Ask a related question" button in the top right corner. The newly created question will be automatically linked to this question.
这是原理图,一共接了4个这样的加法器,图截不下。。
这是仿真结果
结果没有达到1.225V,仅仅到了900mV,而我实际电路测量的值更少,还不到400mV,差别这么大??
根据手册参数,我算了下,Iz应该完全满足最小值的要求45uA,为什么还会电压不足呢?
LM4041有两种型号,固定电压和可调,我能不能用万用表确定下是哪种?害怕商家用错了。。
非常感谢!!