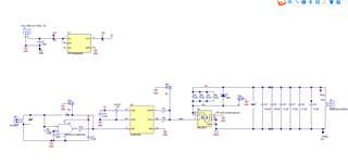
1:此评估板中提到展示驱动器的 1ns 脉冲 >50A 的功能,如何测试,脉冲电流是否可以设置?如何设置比较合理?
2:如果没有这个功能是否有其他的方案提供?
3:输入的PWM信号是否需要一定是相对1ns脉宽信号,才能达到1ns脉宽信号?

This thread has been locked.
If you have a related question, please click the "Ask a related question" button in the top right corner. The newly created question will be automatically linked to this question.
1:此评估板中提到展示驱动器的 1ns 脉冲 >50A 的功能,如何测试,脉冲电流是否可以设置?如何设置比较合理?
2:如果没有这个功能是否有其他的方案提供?
3:输入的PWM信号是否需要一定是相对1ns脉宽信号,才能达到1ns脉宽信号?

HI
建议你将这个问题放到美国E2E: https://e2e.ti.com/
TI给出这个电路的使用指南: www.ti.com.cn/.../snou150c.pdf, 但是没有给出相关的设计说明或者计算。