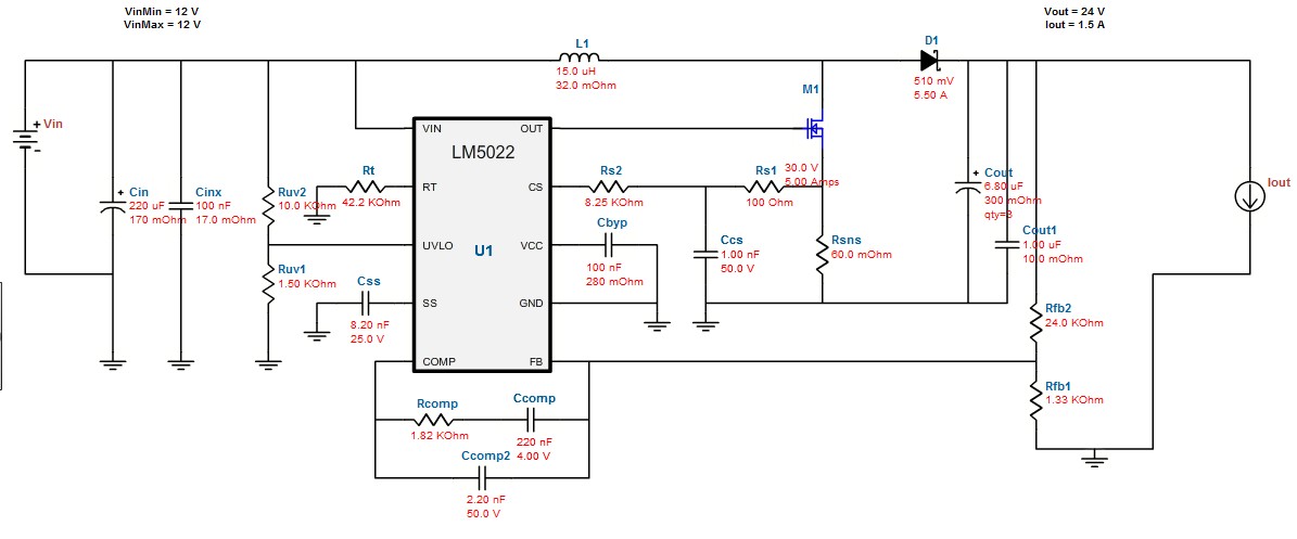
输入接的是12V(9AH)蓄电瓶,输出是24V,15欧负载。。输出电压会拉低。。
This thread has been locked.
If you have a related question, please click the "Ask a related question" button in the top right corner. The newly created question will be automatically linked to this question.
Hi
或者你可以参考TI的多向并联输出方案: http://www.ti.com.cn/tool/cn/pmp7837
这个方案是6~17V输入,24V/15Amax输出,也就是说每路平均输出15/4=3.75A, 测试报告中有12V输入的数据。
所以建议如下:
1. 比较你的电路与上述参考电路(其中一路即可),或者可以变更一些参数达到更大输出电流效果。(注意电感饱和电流要足够)
2. 确认输入源的问题,采用DC电源供应器供电看看。(注意要足够大的输入电流)
可能会有两方面的原因:
1,蓄电瓶的输出能力不足,不能提供足够的电流。
2,电感饱和电流过低,或者MOSFET的能力不足,无法输出足够的电流