This thread has been locked.

If you have a related question, please click the "Ask a related question" button in the top right corner. The newly created question will be automatically linked to this question.

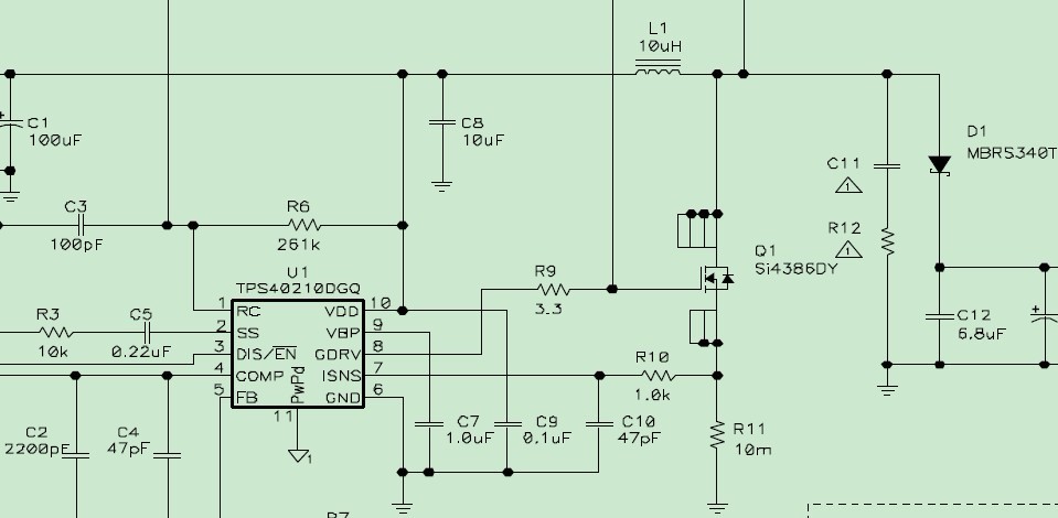
有关于TPS40210 IC的问题



这款IC 大家有用过么?那个continuous conduction mode和discontinuous mode 有什么不同啊?一直很迷惑。

 

还有此IC的封装很小,能输出24V 3A这么大的功率么?

还有 它的DEMO板 输出并了一个电阻电容,作用是什么?附件中的C11和R12