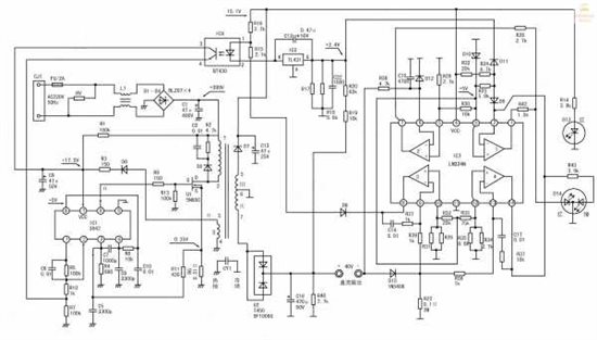
电路图如下图,工作一段时间后,烧坏开关管,请帮忙诊断!!--谢谢
![]()
This thread has been locked.
If you have a related question, please click the "Ask a related question" button in the top right corner. The newly created question will be automatically linked to this question.
开关管的损坏可能是电压和电流引起的。建议使用示波器看看电流和电压是否异常。另外请确认散热是否合理。