This thread has been locked.

If you have a related question, please click the "Ask a related question" button in the top right corner. The newly created question will be automatically linked to this question.

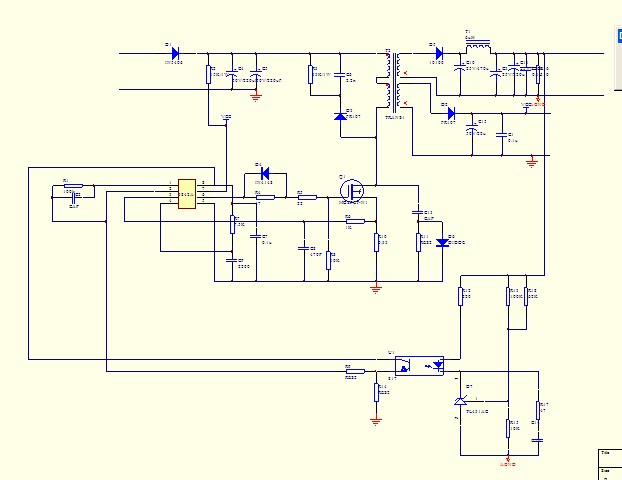
UC3842构成DC/DC电源



很久以前玩过,隔离的,详见附件