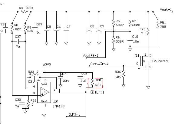
TI 的BUCK降压数字电源中,用INA193检测电流,INA193输出3.3V上拉,请问这个输出为什么要上拉,有什么影响吗?
This thread has been locked.
If you have a related question, please click the "Ask a related question" button in the top right corner. The newly created question will be automatically linked to this question.
TI 的BUCK降压数字电源中,用INA193检测电流,INA193输出3.3V上拉,请问这个输出为什么要上拉,有什么影响吗?