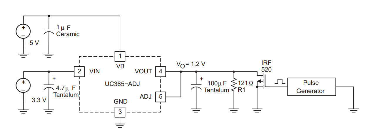
参考原理图如下,VB和VIN可以连在一起5V输入,输出1.2V吗
This thread has been locked.
If you have a related question, please click the "Ask a related question" button in the top right corner. The newly created question will be automatically linked to this question.
Hi
VB是芯片的内部供电,和Vin作为LDO的输入,是可以连接在一起的。
但是您要注意,如果你都采用5V,输出1.2V, 压差将是3.8V,可能造成非常高的功耗,例如4A输出,功耗就是14.8w,这个将造成非常高的结温,甚至热保护。但是如果你讲LDO输入改为2.5V,此时压差是1.3V, 输出4A, 功耗就是5.2w, 相对而言应为功耗产生的热就比较低,热设计也相对比较简单,这就是为什么要将芯片供电VB和LDO输入Vin分开的原因。
Hi
另外关于这款芯片,我在TI官网上似乎没有看到热阻信息,所以在设计中,建议你采用尽量低的输入电压来降低功耗,关于热设计,你或者可以参考其EVM板的layout: http://www.ti.com.cn/cn/lit/ug/sluu127/sluu127.pdf