This thread has been locked.

If you have a related question, please click the "Ask a related question" button in the top right corner. The newly created question will be automatically linked to this question.

有参数,找合适的TI料号

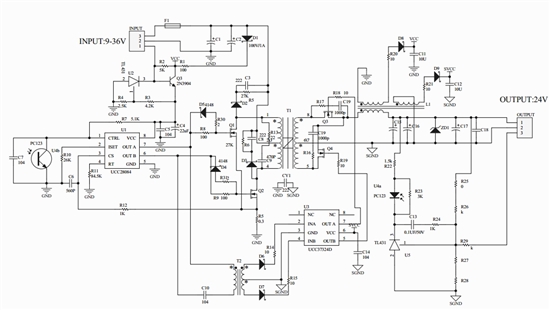
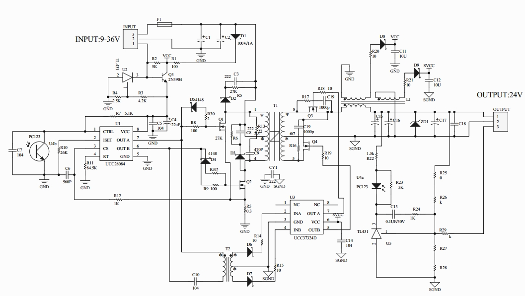
Other Parts Discussed in Thread: TPS40210, TPS43060, UCC28084

1.    输入1.2A/5V,正负0.05V     双U输出5.3V/1-2A,正负0.05V,升压效率85%

2.   输入1A/5.3V,正负0.05V      双U输出5.3V/1-2A,正负0.05V,效率80%

3.   输入1.2A/5V,正负0.05V     双U输入5.3V/1-1.5A,正负0.05V,升压效率80%

这个三个性能的IC都需要,不知道TI有哪些符合这些参数的。