This thread has been locked.

If you have a related question, please click the "Ask a related question" button in the top right corner. The newly created question will be automatically linked to this question.

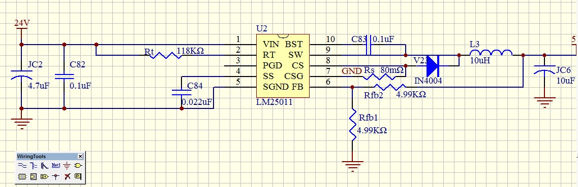
LM25011输入电压上电即开始下跌

Other Parts Discussed in Thread: LM25011

LM25011按照如下电路连接,上电VIN电压即开始下跌,类似于内部短路情况,求解,感谢。