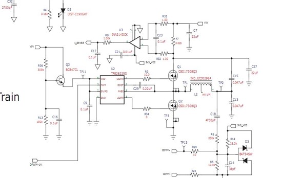
用TPS28225与两个mos管CSD17308构成,C15,C13构成半桥驱动电路,其中C15,C13电容值如何计算出来的,要考虑哪些因素?谢谢!
This thread has been locked.
If you have a related question, please click the "Ask a related question" button in the top right corner. The newly created question will be automatically linked to this question.
用TPS28225与两个mos管CSD17308构成,C15,C13构成半桥驱动电路,其中C15,C13电容值如何计算出来的,要考虑哪些因素?谢谢!