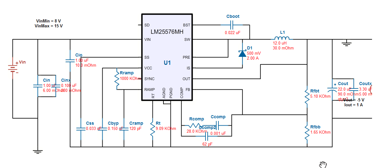
上图是根据芯片的datasheet上的负5v电源输出画的。
但是实际输入电压是12V时,用万用表直接测量2脚和3脚之间,2脚接负,3接正,结果电压为-11v左右;
然后在测量过电感之后的,同样3接正,电感后接负,电压只有-0.7v左右。
请帮忙看看,是怎么回事?
This thread has been locked.
If you have a related question, please click the "Ask a related question" button in the top right corner. The newly created question will be automatically linked to this question.