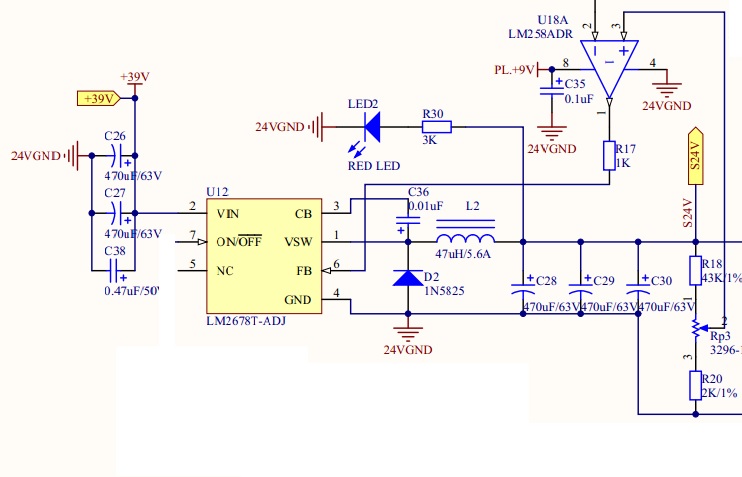
我用LM2678-ADJ设计一个可调电源,输入DC39V,输入电容用2个红宝石470uF,输出18--36V,输出电容用3个红宝石470uF,二极管用1N5825,47uH/6A电感,外加运放LM258做设定电压的比较器。设置输出24V,空载输出电压正常,加1A负载电压跌落5V左右,并有嗡嗡响声。把电感换成15uH,输出电容换成47uF,加2A以下负载输出电压不跌落,纹波较大,但如果加3A负载输出电压跌落5V以上,并有唧唧响声。请指教如何才能输出5A电流而电压稳定。
This thread has been locked.
If you have a related question, please click the "Ask a related question" button in the top right corner. The newly created question will be automatically linked to this question.
我用LM2678-ADJ设计一个可调电源,输入DC39V,输入电容用2个红宝石470uF,输出18--36V,输出电容用3个红宝石470uF,二极管用1N5825,47uH/6A电感,外加运放LM258做设定电压的比较器。设置输出24V,空载输出电压正常,加1A负载电压跌落5V左右,并有嗡嗡响声。把电感换成15uH,输出电容换成47uF,加2A以下负载输出电压不跌落,纹波较大,但如果加3A负载输出电压跌落5V以上,并有唧唧响声。请指教如何才能输出5A电流而电压稳定。
Hi
关于电路设计以及期间选型,你可以借用TI的wenench仿真软件,见datasheet: http://www.ti.com.cn/product/cn/lm2678 (输入参数即可得到电路图),见:
在仿真电路中输入输出电容都建议加大一点,但是不必要470uF这么大。例如输入可以在增加一个22uF等,layout一定要靠近芯片输入脚。
在你的设计中,建议续流二极管采用反向耐压更高的肖特基二极管如60V/100V, 40V有点偏低。 电感选择饱和电流尽量大一下,推荐7A以上27uF或者33uF等都是可以的。 另外就是layout,要之一芯片的背面焊盘powerpad一定要充分焊接并扩张散热,可以参照TI的EVM板,芯片散热不好也会影响带载能力。
http://www.ti.com/general/docs/lit/getliterature.tsp?literatureNumber=snva013d&fileType=pdf
请参考此文档设计
你的闭环有问题,为什么要用LM258,而且还是开环运行