This thread has been locked.

If you have a related question, please click the "Ask a related question" button in the top right corner. The newly created question will be automatically linked to this question.

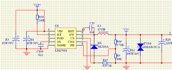
求教LM25011输出纹波过大的问题。



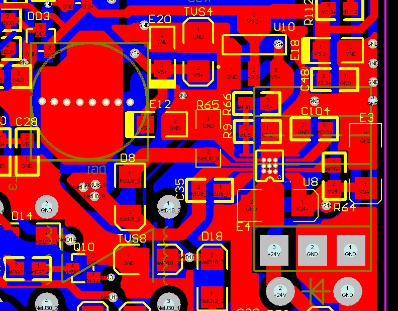
电路和PCB见附件。

我实际测试是空载时输出纹波再250MV左右,0.5A负载时输出纹波是300多MVPP。加大输出电容效果不好。

求教。