为什么我用LMR12010芯片,上电到得到预计的电压时间长达10多秒,是我那个元件用错了吗?是软启动的时间?可以减少这个时间吗?
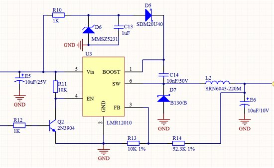
电路图如上,12V输入,5V输出
下图是刚上电时,通道2上的是SW引脚的输出波形,通道1上的是输出电压波形。
下图是稳定后的波形。
This thread has been locked.
If you have a related question, please click the "Ask a related question" button in the top right corner. The newly created question will be automatically linked to this question.
为什么我用LMR12010芯片,上电到得到预计的电压时间长达10多秒,是我那个元件用错了吗?是软启动的时间?可以减少这个时间吗?
电路图如上,12V输入,5V输出
下图是刚上电时,通道2上的是SW引脚的输出波形,通道1上的是输出电压波形。
下图是稳定后的波形。
Hi
如上R10, 建议直接改为0欧姆,另外你的电感用的太大了, 你可以选择3.3uH, 4.7uH, 具体多大可以依据datasheet的算法或者TI webench仿真的结果。
Johnsin Tao 说:Hi
如上R10, 建议直接改为0欧姆,另外你的电感用的太大了, 你可以选择3.3uH, 4.7uH, 具体多大可以依据datasheet的算法或者TI webench仿真的结果。
改小R10,D6上的功耗是否会太大?
Hi
我本意是连D6也去掉,回复的时候写漏了。不过看起来客户也是依据datasheet的算法进行设计的,应该没有问题。
Boost to SW Voltage 最大只能到5.5V。12V可能会烧上管的。
Hi
是的,之前没有注意这一点,想到有1k电阻,会大大限制chargepump电容的充电电流以及时间可能导致启动变慢,但是事实上chargepump需求的电流并不大,而chargepump电容也很小,所以没哟问题。
看起来可能是电感造成,等待客户更新。