This thread has been locked.

If you have a related question, please click the "Ask a related question" button in the top right corner. The newly created question will be automatically linked to this question.

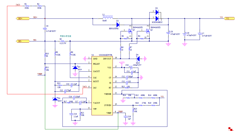
UCC3818应用

Other Parts Discussed in Thread: UCC3818

逆变器项目,2KW,用UCC3818做PFC时,上电芯片烧了,附件是原理图,请帮忙看看那里有错误。谢谢