This thread has been locked.

If you have a related question, please click the "Ask a related question" button in the top right corner. The newly created question will be automatically linked to this question.

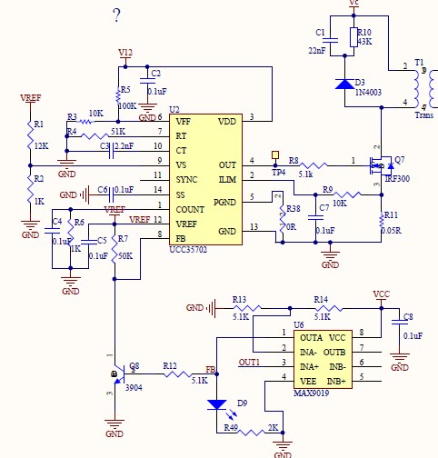
关于UCC35702芯片设计反激式电源 PWM占空比的问题

Other Parts Discussed in Thread: UCC35702

你好,我做的用UCC35702芯片设计的反激式电源,上图,PWM占空比无法调试,D用示波器看起来在10%的样子,调整调试过程是,实测VFB=4.8V,cF等于1.1V,VSCLAMP=0.84V,频率为52KHz, 示波器看到D为10%左右,更改VFB=4V ,VSCLAMP=2V,VFF=2.4v,   ss 脚电压为5V,实测D为15%,请问下是什么问题引起的