This thread has been locked.

If you have a related question, please click the "Ask a related question" button in the top right corner. The newly created question will be automatically linked to this question.

TPS61040 低温启动问题



Hi,

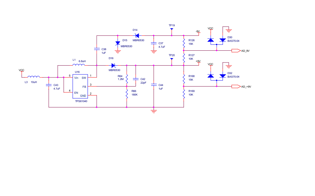
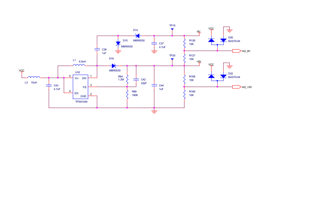
原理图附件,5V输入,+-9V输出,工作时5V输入电流70mA。有些板在低温-10度测试时,+9V输出只有5.14V。故障时SW引脚波形如下,

正常时SW脚波形如下,

设计有什么问题吗?