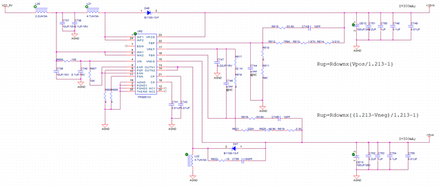
目前我司新案在用TPS65131这颗芯片,设计为±15V电压输出,现在发现使用一段时间之后-15V经常失效,芯片已损坏,PWM波形也没有了,正常情况下使用电流是90mA左右,麻烦帮忙看下是不是设计有问题还是会有其它问题导致,谢谢!一下为设计:

This thread has been locked.
If you have a related question, please click the "Ask a related question" button in the top right corner. The newly created question will be automatically linked to this question.
目前我司新案在用TPS65131这颗芯片,设计为±15V电压输出,现在发现使用一段时间之后-15V经常失效,芯片已损坏,PWM波形也没有了,正常情况下使用电流是90mA左右,麻烦帮忙看下是不是设计有问题还是会有其它问题导致,谢谢!一下为设计:

其他零件没有损坏呢,换了IC功能就恢复正常了,有的量着是outn击穿

这是一台在-15V时用着用着准备坏的,现在输出只有5.5V左右,按之前现象来看,这是准备异常了

这是正常的,我们目前把电压降到了-13V
HI
从波形看OUTN脚有上冲和下拉,确认不是测试造成的,就要确认一下layout(尽量参考OUT脚的layout)