Part Number: TPS65150-Q1

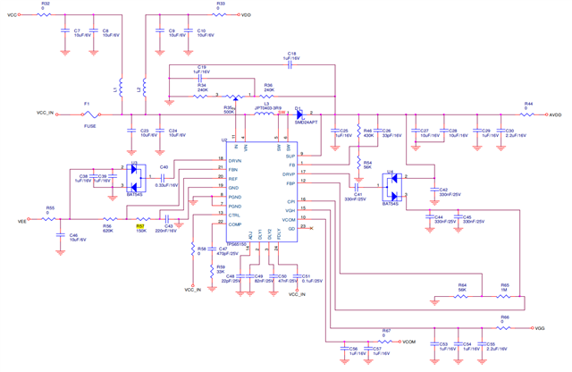
电路图如图所示,目前提供VCC33给到3.3V电压,只能量到AVDD有2.8V电压,其余无输出,
还请帮忙看看,谢谢。
This thread has been locked.
If you have a related question, please click the "Ask a related question" button in the top right corner. The newly created question will be automatically linked to this question.
Hi
先结合datasheet 第30~32页的电路对你的电路做确认(选择最接近参数的电路,略作修改)
然后再确认焊接。
另外请问,你的芯片哪里买的? 从描述看芯片完全没有启动。
HI
也就是说改正后,AVDD可以正常了。但是chargepump之类还是没有正常输出。
你可以先完全参照datasheet的电路来做(如上面提到的),看能否正常输出(主要是在电路正确的情况下可以正常输出)
如果依旧没有输出,可能芯片损坏了。