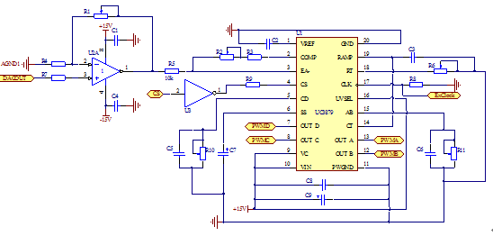
本人使用UC3879作为全桥逆变PWM脉冲发生器,电路设计如下图1
PWMA/B/C/D通过光耦隔离和相应驱动芯片驱动MOS管。
出现了如下问题:1)全桥逆变前端整流滤波来的直流电压低于90V时,PWMA/B/C/D正常输出;
2)全桥逆变前端整流滤波来的直流电压高于90V时,PWMA正常,B/C/D均拉低为0V电平。
一直没有头绪,请教各位帮帮忙,谢谢了!
This thread has been locked.
If you have a related question, please click the "Ask a related question" button in the top right corner. The newly created question will be automatically linked to this question.
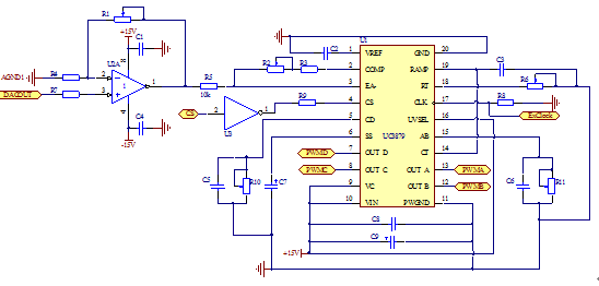
本人使用UC3879作为全桥逆变PWM脉冲发生器,电路设计如下图1
PWMA/B/C/D通过光耦隔离和相应驱动芯片驱动MOS管。
出现了如下问题:1)全桥逆变前端整流滤波来的直流电压低于90V时,PWMA/B/C/D正常输出;
2)全桥逆变前端整流滤波来的直流电压高于90V时,PWMA正常,B/C/D均拉低为0V电平。
一直没有头绪,请教各位帮帮忙,谢谢了!