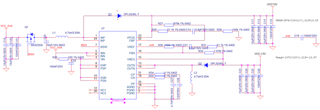
项目中用TPS65131搭建5V转±13V,电路如下:

测试发现+13V的纹波电压达到300多mV

这个纹波与开关频率不一致,太小了,看波形有点电感饱和,换成Isat 10多A的4.7UH电感,纹波没有一点变化,后端修改电容也没有反应,帮忙看看有什么方法可以解决
-13V的电压输出纹波电压可以控制在50mv内,也需要优化,谢谢!
This thread has been locked.
If you have a related question, please click the "Ask a related question" button in the top right corner. The newly created question will be automatically linked to this question.
Hi
电路参考datasheet 第11~12页, 输出+/-13V, 反馈电阻略微修改即可。
如上电路,建议将R28, R31去掉,输出可以采用2个10uF并联。
Hi
Powersaving模式下,纹波是会偏大一些,会达到50mV左右,CCM模式一般30mV以内。 300mV是严重偏大的,如上增加输出电容(并联10uF), 确认Cff电路,以及layout, 这些都影响纹波的。