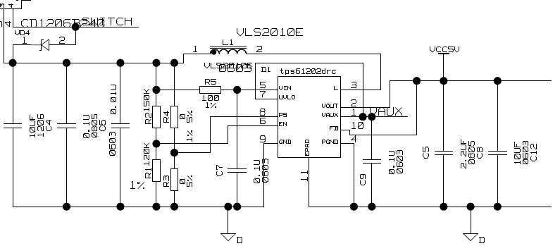
最近使用TPS61202设计一个升压电路,输入是2.8V到5VDC,输出是5VDC ,负载电流大概300mA,电感用的4.7μH(VLS2010ET-4R7M),升压前面的电容放的20μF,输出电容是47μF,用的是X7R电容。纹波很大,请高手帮忙分析下怎么解决。输入电容跟输出电容我都改大试过。附图片,
This thread has been locked.
If you have a related question, please click the "Ask a related question" button in the top right corner. The newly created question will be automatically linked to this question.
最近使用TPS61202设计一个升压电路,输入是2.8V到5VDC,输出是5VDC ,负载电流大概300mA,电感用的4.7μH(VLS2010ET-4R7M),升压前面的电容放的20μF,输出电容是47μF,用的是X7R电容。纹波很大,请高手帮忙分析下怎么解决。输入电容跟输出电容我都改大试过。附图片,
Hi
为什么不是更换适配器? 这样容易解决。
其次如果采用这个适配器,增加LC的滤波电路(或者你说的CLC滤波电路应该是可以的,将电容容值设计尽量大一些)