DEAR
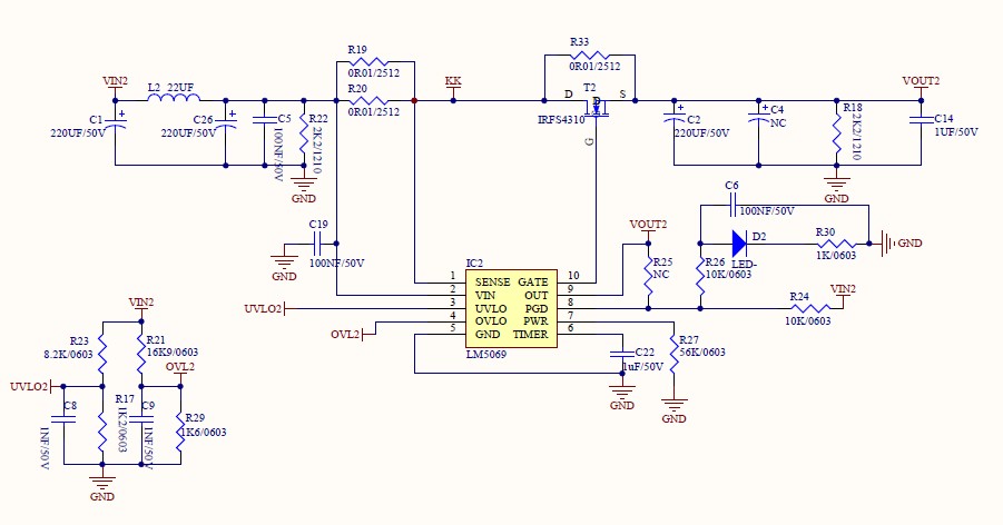
我们公司有使用LM25069
出现带载开机无法启动,带载为0.5A就启动不了,但是先开机,再带载则无此现象。我的参数设置为:sense 电阻设置为0.02R,PWR为56k。
如果我讲sense电阻改为0.02R串联0.01R ,带载开机一切正常。
使用的5069也有类似问题,请问是什么原因引起
谢谢
This thread has been locked.
If you have a related question, please click the "Ask a related question" button in the top right corner. The newly created question will be automatically linked to this question.
DEAR
我们公司有使用LM25069
出现带载开机无法启动,带载为0.5A就启动不了,但是先开机,再带载则无此现象。我的参数设置为:sense 电阻设置为0.02R,PWR为56k。
如果我讲sense电阻改为0.02R串联0.01R ,带载开机一切正常。
使用的5069也有类似问题,请问是什么原因引起
谢谢