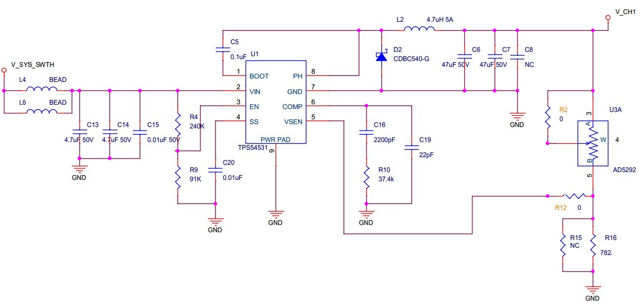
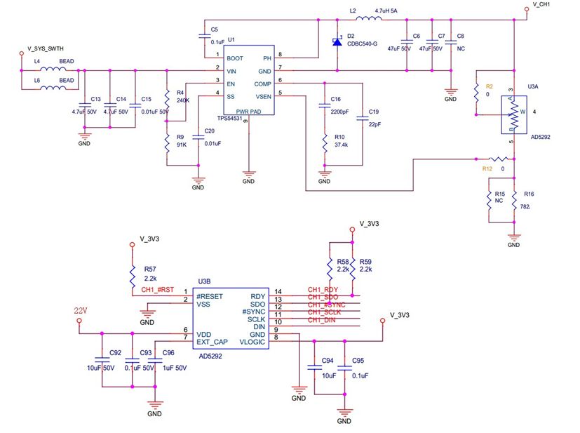
电路按照datasheet推荐的典型电路设计,FB上端电阻换为RDAC,设计可调电源。
发现Vin比较小的时候 (e.g. 5V),Vout达到Vin 70%,输出就不稳定了(锯齿波)...
如果将RDAC换为贴片电阻,同样的Vin,Vout可以达到Vin的90%以上...
看起来我碰到这个问题是由于FB使用了RDAC引起的?Why? 如果使用RDAC有什么改进的办法可以让占空比达到90%以上?
PS:如果FB使用RDAC,Vin提高了(e.g. 8V以上),发现Vout就可以达到Vin的90%以上..